19
11 月
發布日期:2025 年 10 月 24 日
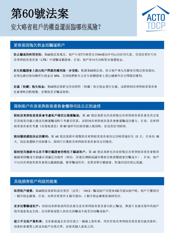
安大略省租戶權益倡導中心(ACTO)警告,第60號法案(打擊延誤,加快建設2025年法案) 威脅剝奪租戶關鍵保護並削弱安省的住屋司法體系。ACTO 強烈反對政府第60號法案擬對《住宅租賃法》和房東與租客委員會(LTB)所做的修改。若該法案通過,安省租戶將面臨被驅逐和租金暴漲的風險,同時難以充分參與聽證程序。第 60 號法案不但沒有解決安大略省持續存在的住屋危機這一真正挑戰,反而削弱了對租戶的保護,為了不受約束的逐利行為而放棄了租期保障。
- 居住安全與租金管制的削弱
這項最具危害性的改革提案取消了每月自動續約的租約,轉而允許房東設定固定期限租約,租期結束後即終止。這將對租戶的居住保障造成毀滅性打擊,而居住保障是指租戶免受強制驅逐、騷擾和其他威脅的法律保護。允許根據市場情況調整租約,對有經濟條件的房東而言無疑是利好,但實際上等於終結了安大略省的租金管制。由於空置房屋租金管制取消,根據這項法案,在固定期限租約到期後,房東可以透過與租戶簽訂新租約來逃避租金管制,並隨意提高租金或強迫租戶搬離。這將進一步推高租金,並使租戶每年都面臨被驅逐的風險。
*重要更新:
截至10月26日(星期日),市政事務和房屋部長羅伯·弗拉克在社交媒體上發文稱,政府“不會就安大略省按月租賃的租約框架的潛在變更進行諮詢”,並補充說現在不是考慮對該制度進行修改的時候。
- 削弱司法公正
第60號法案提出了一系列旨在解決房東與租客委員會審批延誤問題的改革措施。然而,這些改革削弱了租戶的基本權益保障,並錯誤地宣稱租戶權利是導致房東與租客委員會審批延誤的原因。擬議的改革將租戶挑戰不公正驅逐令的能力縮減至僅15天,租戶只有15天的時間申請覆核房東與租客委員會的命令。此外,租戶支付租金的時間也從14天縮短至7天,否則房東即可向房東與房客委員會申請因租戶未支付租金而驅逐他們。第60號法案故意製造了一些條件,使租戶幾乎不可能獲得必要的資金或法律援助來保住他們的租約。這些改革限制了租戶獲得司法保護的機會,並將導致驅逐和流離失所事件的增加。
- 忽視驅逐預防與無家可歸危機
安大略省已面臨嚴重的無家可歸危機,這一點已有大量文章記載。安大略省市政協會的一份報告顯示,截至2024年,安省無家可歸者人數超過81,500人,比2022年增加了25%。這場無家可歸危機已蔓延至城市中心以外,郊區和北部社區的危機增長速度最快。削弱租住權保障和助長驅逐只會加劇這個危機。政府不但沒有支持安大略省居民的住屋需求,反而增加了執法人員的數量,並加強了租戶申訴錯誤決定的難度。隨著美國對加拿大關稅導致失業威脅日益加劇,工人們的租住權益也受到威脅,而住屋也岌岌可危。
- 惡化租戶居住標準與權益
這些改革也使租戶在拖欠租金聽證會上行使《住宅租賃法》第82條賦予的權利,例如提出嚴重的維修和保養投訴,變得更加困難。當房屋嚴重失修,影響租客的健康和安全時,扣留全部或部分租金以觸發欠款聽證會往往是租客及時向房東與租客委員會提出這些問題的唯一途徑。租戶向房東與租客委員會會提交申請的等待時間是房東的兩倍,而這些擬議的改革並未解決這個問題。此外,要求租戶支付50%的欠款才能提出問題,這本身就假定租戶在聽證會召開之前就已經欠下了這些欠款。
- 將住屋危機歸咎於租戶
安大略省面臨住屋危機這一點毋庸置疑。然而,取消對租戶的保護並非解決之道。我們之前也聽過類似的論調,例如,取消2018年11月之後首次入住的房屋的租金管制,原本是為了增加租賃房屋供應,使租屋者受益。雖然自2016年以來,租賃房屋的建築開工量持續增長,可以說無需進行監管改革,但新增住屋未能滿足居民對可負擔房屋的需求,租金普遍過高。在2024年,全省大多數城市中心的低價房屋空置率低於1%。
所謂的「積壓案件」只不過是削弱租戶權益、加快驅逐程序的藉口罷了。幾個月前,安大略省仲裁庭執行董事肖恩·威爾在其2024-25年度報告中表示:
“我相信,到2025-2026財政年末,我們有望使仲裁庭的案件積壓降至最低甚至為零。”
如今,政府卻聲稱取消租戶保護將釋放未開發的住屋供應。我們都知道結果 – 驅逐案件增加,尤其是低收入和弱勢租戶的驅逐,以及隨之而來的無家可歸人數上升。最終,安大略省的居民將為不受監管的金融投資化住屋付出代價。
第60號法案對租戶的影響

媒體聯絡:
Ukeme Ebong(她)
通訊與公共事務專員
ukeme.ebong@acto.clcj.ca
安大略省租戶權益倡導中心(ACTO)